
责任编辑:胡潇月 来源:海南省农业农村厅 日期:2021-04-06
海南省农业农村厅关于海南经济特区
禁止生产运输储存销售使用农药名录(2021年修订版)的通告
琼农规〔2021〕2号
根据《海南经济特区农药管理若干规定》(2017年11月30日修正)相关规定,结合我省国家生态文明试验区,农业绿色发展先行区建设和农业生产实际,我厅对《海南省农业农村厅关于海南经济特区禁止生产运输储存销售使用农药名录(2019年修订版)的通告》(琼农字〔2019〕17号)进行了修订,现通告如下 飘雪电影完整版在线观看高清。
一、禁止生产、运输、储存、销售、使用含有以下成分的农药 1,六六六;2,滴滴涕;3,毒杀芬;4,二溴氯丙烷;5,杀虫脒;6,二溴乙烷;7,除草醚;8,艾氏剂;9,狄氏剂;10,汞制剂;11,砷类;12,铅类;13,氟乙酰胺;14,甘氟;15,毒鼠强;16,氟乙酸钠;17,毒鼠硅;18,甲胺磷;19,对硫磷;20,甲基对硫磷;21,久效磷;22,磷胺;23,甲拌磷;24,氧乐果;25,水胺硫磷;26,特丁硫磷;27,甲基硫环磷;28,治螟磷(有机磷产品中含治螟磷成分在标准允许范围之内的除外);29,甲基异柳磷;30,内吸磷;31,涕灭威;32,克百威;33 飘雪电影在线观看免费高清,灭多威;34,灭线磷;35,硫环磷;36,蝇毒磷;37,地虫硫磷;38,氯唑磷;39,苯线磷;40,杀扑磷;41,硫丹;42,五氯酚(五氯苯酚);43,氯丹;44,灭蚁灵;45,溴甲烷;46,磷化铝;47,磷化锌;48,磷化钙;49,磷化镁;50,硫线磷;51,敌枯双;52,六氯苯;53,丁硫克百威;54,乐果;55,氟虫腈;56,乙酰甲胺磷;57,氯磺隆;58,福美胂;59,福美甲胂;60,甲磺隆;61,胺苯磺隆;62,三氯杀螨醇;63,林丹;64,氟虫胺;65,百草枯;66,2,4-滴丁酯;67,八氯二丙醚;68,氯化苦。。
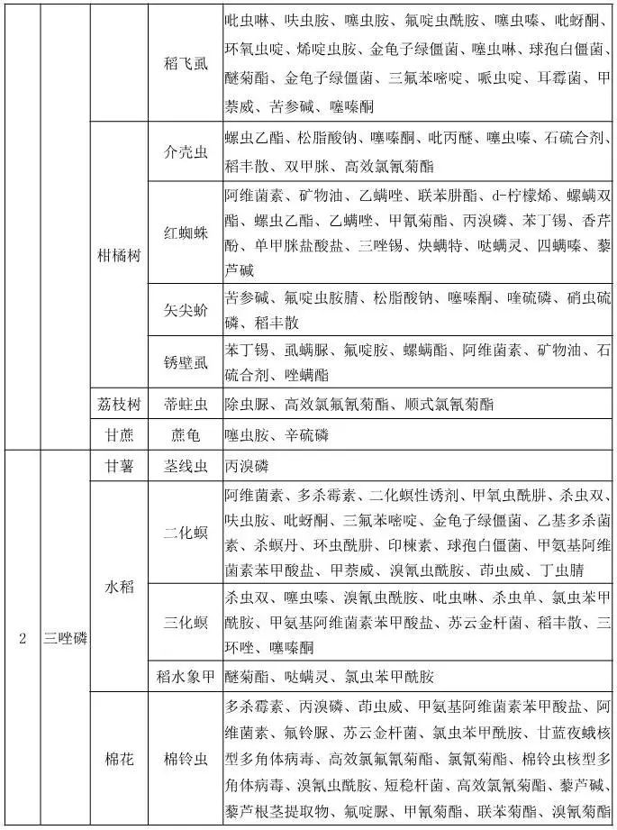
二、禁止销售和使用含有以下成分的农药 1,氰戊菊酯;2 飘雪电影网在线观看影视大全,丁酰肼(比久);3,毒死蜱;4,三唑磷;5,氟苯虫酰胺。(向本经济特区以外销售的除外,其替代农药见附件)。
三,国家规定或农业农村部公告禁止生产,运输,储存,销售,使用的其它农药 飘雪电影在线观看完整版, 本名录自3月4日起施行,本名录根据国家和海南有关农药管理法律法规的要求,适时修订。
部分禁用农药登记信息和推荐替代农药



